8 年
手机商铺
公司新闻/正文
340 人阅读发布时间:2025-07-15 11:03
Mechanical stress protects against chondrocyte pyroptosis through TGF-β1-mediated activation of Smad2/3 and inhibition of the NF-κB signaling pathway in an osteoarthritis model
Keywords: Chondrocyte; Exercise therapy; Mechanical stimulation; Osteoarthritis; Pyroptosis; TGF-β1.
骨关节炎(OA)是一种常见的慢性关节疾病。研究学者推荐 OA 患者进行运动作为非药物治疗手段。运动提供的机械力是软骨稳态的关键因素,包括软骨细胞表型、炎症反应和合成代谢-分解代谢平衡。尽管运动疗法得到了解剖学特征的支持,但关于运动计划的推荐持续时间和强度,以及它们对 OA 提供保护的潜在机制一直存在争议。
细胞焦亡是一种促炎性的程序性细胞死亡过程,被认为与 OA 软骨中存在空腔隙和细胞减少有关。一些研究已阐明了靶向焦亡以抑制或逆转 OA 的治疗意义。因此,有理由推测类似的细胞焦亡抑制可应用于 OA 的运动疗法。
TGF-β1 是 TGF-β 超家族的一种亚型,但却是 OA 发病机制中的一把双刃剑。低水平的 TGF-β1 可能导致软骨退变,TGF-β1 通路的激活对于在 OA 进展期间维持软骨完整性至关重要。相反,过度的 TGF-β1 信号会加剧软骨和骨骼中的 OA 样表型。最近的一项研究证实,血浆中的 TGF-β1 在运动后达到峰值,并在 1 小时内恢复到基线水平。这可能表明机械应力促进了 TGF-β1 的内源性产生。因此,调整运动强度,使软骨细胞中的 TGF-β1处于适当浓度,对于治疗 OA 是值得的。
据此,中国医科大学附属盛京医院超声科、急诊科及骨外科的研究团队推测 TGF-β1 在 OA 治疗中充当运动和细胞焦亡之间的中继站,并进行了深入研究,旨在探讨细胞焦亡在 OA 运动疗法中的作用,以及 TGF-β1 诱导的其调节机制。研究成果发表在 Biomedicine & Pharmacotherapy 期刊题为“Mechanical stress protects against chondrocyte pyroptosis through TGF-β1-mediated activation of Smad2/3 and inhibition of the NF-κB signaling pathway in an osteoarthritis model”。该研究为 TGF-β1 在 OA 发病机制中的作用提供了见解,并为 OA 患者提供了合适的运动计划。

首先,基于GEO公共数据库对正常软骨样本和 OA 软骨样本GSE57218数据集进行分析。与正常样本相比,OA 软骨中分别有大约 359 个和 357 个基因上调和下调。一些差异表达基因(DEGs),包括 TGF-β 家族成员,具有强烈的显著差异。与对照组相比,OA 组的 TGF-β1 表达略有降低,这促使研究人员继续探索机械应力是否可以内源性地恢复 OA 软骨中 TGF-β1 表达的降低。
因此,实验继续验证 TGF-β1 与 OA 之间的关联。通过 X 射线成像观察到骨赘增生或关节间隙狭窄等 OA 特征(图1 A)。软骨样本分为未受损(U)和受损(D)区域,H&E染色和jiaben胺蓝染色显示受损区域的 OARSI 评分显著升高(图1 B)。此外,TGF-β1 表达的变化与胶原蛋白II 的变化一致,在受损区域显著低于未受损区域(图1 C)。

图1 与 OA 患者关节软骨未受损区域的 TGF-β1 表达相比,受损区域的表达下调。(A)OA 患者的 X 射线照片。(B)OARSI 评分的 OA 患者受损和未受损区域的 H&E 和jiaben胺蓝染色。(C)1-3 号患者软骨中胶原蛋白II 和 TGF-β1 的蛋白质印迹分析。柱状图显示了所有 8 名患者的统计数据。
接下来,对OA患者的软骨细胞进行不同浓度 TGF-β1(0、0.5、1、2、16 ng/mL)和不同强度循环拉伸应力(CTS,4%、6%、8%、10%,0.5 Hz,12 h)干预。结果表明,TGF-β1 显著增加细胞内胶原蛋白II 的水平,尤其是在 4 ng/mL 浓度时。然而,与 4 ng/mL 相比,高浓度的 TGF-β1 逆转了这种作用。此外,8% 强度的 CTS 会增加胶原蛋白II 的水平,且TGF-β1 水平也随着 CTS 强度的增加而升高。值得注意的是,在 6%、8% 和10% 强度下,TGF-β1 水平与对照组有统计学差异。用 10 μM RepSox(TGFβ R-1抑制剂)抑制 TGF-β1 后,无论是否进行 CTS 处理,胶原蛋白II 的水平都会显著降低。这表明。CTS 通过增加 TGF-β1 来拯救OA 过程中的软骨细胞。
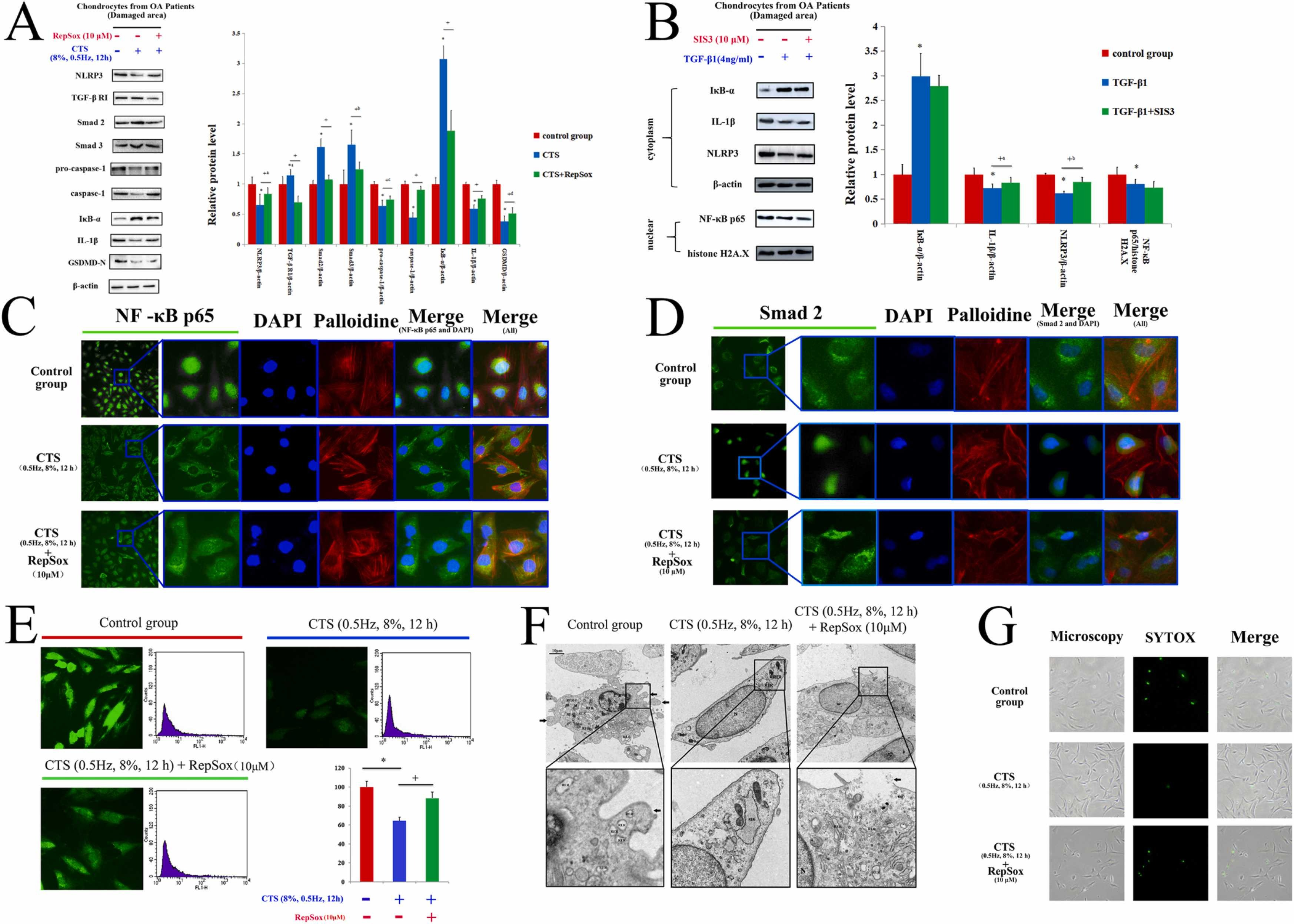
CTS 显著降低细胞焦亡相关标志物 NLRP3、pro-caspase、caspase 1、IL-1β 和 GSDMD-N水平,而 TGF-RI、Smad2、Smad3 和 IκB 显著升高(图2 A)。这些趋势在用 RepSox 处理后发生了逆转,然而,IκB 的结果却相反。
TGF-β1是NF-κB通路的上游调控因子,因此,实验探索了 NF-κB 通路(图2 B)。用 10 μM SIS3 阻断 Smad 通路后,观察到 TGF-β1 降低了细胞核中的 NF-κB p65。免疫荧光染色描绘了 NF-κB 和 Smad 2 的亚细胞定位(图2 C、D)。在用 CTS 处理软骨细胞期间观察到 NF-κB 的核易位,同时Smad2 的核易位被激活。CTS 减弱了 ROS 在软骨细胞中的积累以缓解氧化应激,这可以通过 RepSox 阻断 TGF-β1 来逆转(图2 E)。TEM 图像表明 CTS(8%,0.5 Hz,12 h) 可以改善 OA 患者软骨细胞的细胞形态,如细胞肿胀、细胞膜突出和细胞核萎缩(图2 F)。NLRP3 抑制剂 MCC950 和 CTS 在增加软骨细胞胶原蛋白II 方面显示出相似的作用,这表明MCC950 可以减轻 OA。此外,SYTOX 染色显示 CTS 通过 TGF-β1 减少软骨细胞死亡,这可能暗示细胞焦亡受到抑制(图2 G)。总之,这些数据表明,CTS 通过 TGF-β1 协调激活 Smad2/3 并抑制 NF-κB 信号保护 OA 软骨细胞免于焦亡。

图2 在 CTS 处理中,升高的 TGF-β1 激活 Smad2/3 并抑制 NF-κB 核易位以抑制软骨细胞焦亡。(A)CTS 和 10 μM RepSox 处理抑制 TGF-β1 下 NLRP3、TGF-β R I、Smad2、Smad3、pro-caspase-1、caspase-1、IκB-α、IL-1β 和 GSDMD-N 的蛋白质印迹分析。(B)4 ng/mL TGF-β1 和 10 μM SIS3 处理以抑制 Smad 通路下细胞质中 IκB-α、IL-1β 和 NLRP3 以及细胞核中 NF-κB p65 的蛋白质印迹分析。(C、D)NF-κB p65 和 Smad 2 的核易位。(E)软骨细胞中的 ROS 荧光显微镜和流式细胞术。(F)软骨细胞的TEM。(G)软骨细胞的 SYTOX 绿染色。
最后,研究人员通过关节注射dianyisuan钠(MIA)建立了大鼠膝关节 OA 模型,并进行了不同强度的跑步机锻炼(图3 A)。OAG 大鼠的 Mankin 和 OARSI 评分显著升高(图3 B、C)。跑步机运动在中等强度下达到最佳治疗效果,然而,根据改良的 Mankin 评分和 OARSI 评分,高强度运动加剧了OA 进展(图3 B、C)。此外,RepSox 对 TGF-β 1 的抑制逆转了中等跑步机运动的治疗效果(图3 B、C)。图3 D的软骨变化与图3 F的H&E染色和jiaben胺蓝染色一致。OAM组比OAL和OAH组软骨表面更光滑,软骨陷窝更丰富,疗效最好。X 射线成像和计算机断层扫描也表明适度的跑步机运动缓解了关节间隙狭窄、骨赘增生和软骨下囊肿(图3 E、G)。
此外,关节内灌洗液(IALF)中 TNF-α 和 IL-1β 水平的变化与血清中相似,且在 OAM 大鼠中观察到最低浓度。OAM 大鼠中观察到最佳治疗效果,胶原蛋白II 和 TGF-β 1 显著增加,NLRP3、caspase-1、pro-caspase-1 和 IL-1β 显著降低。这表明,中等强度跑步机运动通过 TGF-β1 抑制细胞焦亡,发挥软骨保护作用。

图3 中等强度跑步机运动在大鼠膝关节 OA 模型中通过 TGF-β1 发挥最佳抗 OA 作用。(A) 动物实验设计(10 只大鼠/组)。实验组:CG = 对照组;OAG = 注射 MIA 的 OA 组;OAL = OAG 进行低强度跑步机锻炼(15.2 m/min with 0° of inclination,60 min/day,5 days/week for 4 weeks);OAM = OAG 进行中等强度的跑步机锻炼(19.3 m/min with 5° of inclination,60 min/day,5 days/week for 4 weeks);OAH = OAG 进行高强度跑步机锻炼(19.3 m/min with 5° of inclination,60 min/day,5 days/week for 4 weeks);OAM + RepSox = OAM 与 RepSox 干预。(B)改良的 Mankin 分数,+aP = 0.024。(C)OARSI 分数。(D)大鼠膝关节的大体成像。(E)大鼠膝关节的 X 射线成像。(F)大鼠膝关节的 H&E 和jiaben胺蓝染色。(G)大鼠膝关节的计算机断层扫描成像。

图4 图形概要
机械应力通过增加 TGF-β 1 抑制软骨细胞焦亡的相关分子机制。机械应力通过 TGF-β1 对 Smad2/3 的协调激活和对 NF-κB 信号通路的抑制来防止焦亡。运动诱导的 TGF-β1 升高与细胞膜上的 TGF-β1 I 型受体(TGF-β1 R1)结合。一方面,这个过程促进了 Smad2/3 的募集,导致 Smad2/3/4 复合物的形成。磷酸化的 Smad2/3/4 可以易位到细胞核。然而,TGF-β1 R1 的激活抑制了NF-κB-p65-IκBα 复合物中 NF-κB p65 的释放,从而诱导 NF-κB p65 的核易位。在细胞核中,Smad2/3/4 磷酸化的增加和 NF-κB p65 表达的降低通过调节下游基因的表达来抑制焦亡。
总之,该研究表明, OA 中中等强度的机械负荷保护软骨细胞免受焦亡。机械刺激强度不当可能会加重体外和体内的 OA。此外,TGF-β 1 的升高是机械刺激依赖性的,并对软骨细胞焦亡产生抑制作用。过量的内源性 TGF-β1 可能是不适当的运动诱导的 OA 进展的潜在原因。运动诱导的 TGF-β1 协调激活 Smad2/3 并抑制 NF-κB 信号通路以抑制 OA 中的焦亡。因此,这项研究为开发安全有效的 OA 运动疗法提供了理论框架。
参考文献:Wang Y, Jin Z, Jia S, Shen P, Yang Y, Huang Y. Mechanical stress protects against chondrocyte pyroptosis through TGF-β1-mediated activation of Smad2/3 and inhibition of the NF-κB signaling pathway in an osteoarthritis model. Biomed Pharmacother. 2023 Mar;159:114216. doi: 10.1016/j.biopha.2023.114216. Epub 2023 Jan 11. PMID: 36634591.
图片来源:所有图片均来源于参考文献
小编旨在分享、学习、交流生物科学等领域的研究进展。如有侵权或引文不当请联系小编修正。如有任何的想法以及建议,欢迎联系小编。感谢各位的浏览以及关注!进入官网www.naturethink.com或关注“Naturethink”公众号,了解更多相关内容。