8 年
手机商铺
公司新闻/正文
382 人阅读发布时间:2025-07-15 11:03
Mechanosensitive protein polycystin-1 promotes periosteal stem/progenitor cells osteochondral differentiation in fracture healing
Keywords: Fracture healing; Mechanical stress; Periosteal Stem/Progenitor Cells; Polycystin-1.
骨膜干/祖细胞(PSPCs)具有多向分化潜能和自我更新能力,在骨折愈合中起关键作用。值得注意的是,适度的生物力学环境有利于PSPC功能和骨折愈合,适度的机械力促进 PSPC 介导的愈伤组织形成,而机械卸载导致 PSPC 功能障碍、异常骨痂形成,并最终延迟愈合或不愈合。目前已经确定了骨折愈合过程中标记 PSPC 的几种标志物,包括组织蛋白酶K(Ctsk)、PDGFRα 和 Prrx1。
多囊蛋白1(PC1)是一种由 Pkd1 基因编码的大跨膜蛋白,其胞外结构域充当机械刺激的传感器,而胞内结构域可与 PC2 和 TAZ 形成复合物,将信号传递到细胞,因此表现出独特的功能。在成骨细胞谱系的早期阶段,Pkd1 的选择性失活表现出成骨受损和严重的骨质疏松表型,然而,PC1 在皮质骨稳态或骨再生中的作用尚未确定。
基于此,中南大学湘雅医院李长俊/罗湘杭教授团队在 Theranostics 杂志发表了题为“Mechanosensitive protein polycystin-1 promotes periosteal stem/progenitor cells osteochondral differentiation in fracture healing”的研究成果。在这项研究中,他们证明了CTSK+ PSPCs 可以感知机械应力并通过 PC1 调节骨软骨生成和骨修复。机制研究表明,PC1 通过 PC1-CTT 裂解促进转录共激活因子 TAZ 的核易位,并在调节 PSPCs 的骨软骨分化中发挥重要作用,且应用专门靶向 PC1-TAZ 轴的小分子 Zinc01442821 改善了机械卸载引起的延迟愈合。这些发现表明,靶向该轴可能是一种增强机械卸载中骨折愈合的很有希望的治疗策略。

首先,通过分析骨折后不同时间点后肢去负荷(HU)小鼠模型的愈合过程,探讨骨折愈合的力学调控,发现 HU 组小鼠在骨折20 天后出现骨折不愈合,愈伤组织指数(CI)降低,软骨形成显著受损,软骨岛变小和骨折部位编织骨面积减少,这表明机械卸载诱导骨折修复延迟。
对骨折部位愈伤组织的单细胞 RNA 测序(scRNA-seq)分析表明,其中的 PSPCs 反应早且迅速,是骨折愈合过程中形成软骨愈伤组织的主要来源。随后比较了先前鉴定的标记 PSPCs 的标志物,包括Ctsk、Prrx1、Pdgfrα、Pdgfrβ、LepR、Mx1、Nes 和 Gli1,发现 Ctsk-阳性 PSPCs 的比例最高,并且在骨折后急剧增加,这意味着CTSK+ PSPC 可能是参与骨折愈合的主要源头。
为了更好地理解CTSK+ PSPCs 在骨折愈合中的作用,比较了 Ctsk-阳性或 Ctsk-阴性 PSPCs 中的差异表达基因(DEGs)。GO 分析显示,这些 DEGs 与机械刺激反应相关,表明 Ctsk-阳性 PSPCs 可能代表骨折后对机械刺激反应的主要细胞亚群。因此,接下来选择使用CTSK+ 细胞研究骨折修复过程中机械刺激对 PSPC 功能的影响。使用骨钙素(OCN)抗体的原位荧光染色显示,HU小鼠愈伤组织中OCN-阳性 GFP+ PSPCs显著减少,Ctsk+ PSPCs 显示 II 型胶原蛋白(ColII)荧光强度降低。这些数据表明,Ctsk+ PSPCs 对机械敏感,其成骨和软骨形成能力因骨折愈合过程中的机械卸载而受损。
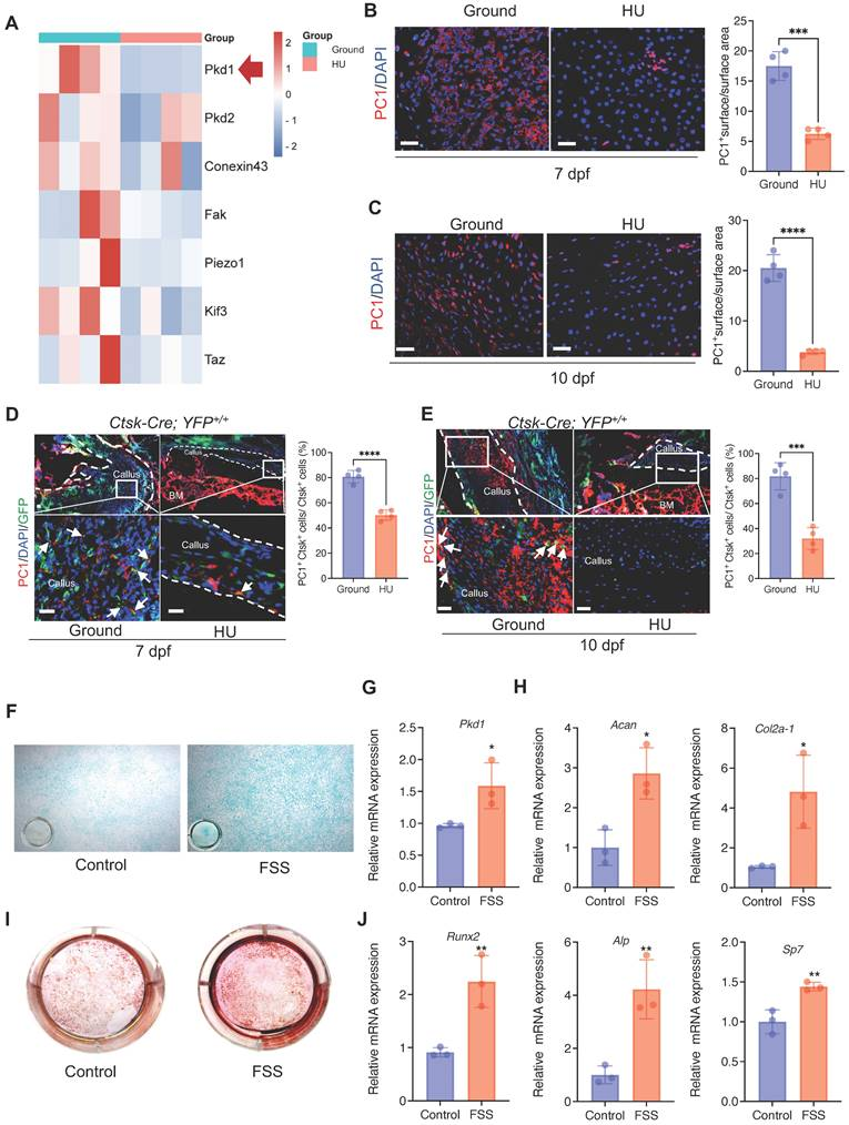
进一步分析HU组和对照组骨愈伤组织中机械感应相关基因,发现除了 Pkd2、Fak 和 Conexin43 之外,Pkd1(PC1 的编码基因)的表达在机械卸载时显著下调(图1 A)。同时,HU组骨愈伤组织在第 7 和 10 天 PC1 水平显著降低(图1 B、C)。对Ctsk-Cre;YFP+/+ 小鼠骨折愈伤组织进行 PC1 免疫荧光染色,观察到HU处理组愈伤组织区域中 Ctsk-阳性细胞的 PC1 水平显著降低(图1 D、E)。
为了验证机械应力对体外 PSPC 功能和 PC1 水平的直接影响,对分离的原代 PSPCs 进行流体剪切应力(FSS)刺激,发现 FSS 处理的 PSPCs 中的 Pkd1 水平增加(图1 G)。PSPCs 的骨软骨形成能力也随着 Cola2-1、Acan(软骨形成标志物)(图1 F、H)和 Runx2、ALP 和 Sp7(成骨标志物)(图1 I、J)表达水平的增加而增强。这些数据显示了 PSPCs 中响应不同机械刺激的 PC1 水平变化。

图1 机械刺激影响Ctsk+ PSPCs中 PC1水平。
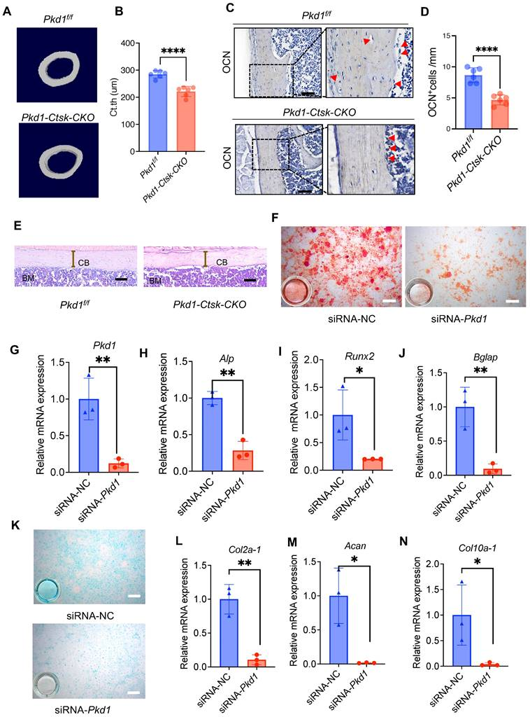
接下来,构建 Pkd1-Ctsk-CKO 小鼠(Pkd1flox/flox 小鼠为对照)研究 Pkd1 在CTSK+ PSPCs 功能和皮质骨形成中的作用。CTSK+ PSPCs 中Pkd1 的缺失导致股骨皮层明显变薄(图2 A、B),皮质骨表面 OCN-阳性成骨细胞数量减少(图2 C、D)。H&E 染色还证实 Pkd1-Ctsk-CKO 小鼠的皮质骨体积低于对照组(图2 E)。这些结果表明,CTSK+ 祖细胞/干细胞中Pkd1 对于皮质骨形成和稳态是必不可少的,且 Pkd1 的特异性缺失可导致皮质厚度减少。
通过将 Pkd1 siRNA 转染到 PSPCs 进一步验证了 Pkd1 对 PSPCs的直接影响(图3 F),随后又评估了骨软骨形成特征,发现用 Pkd1 siRNA 转染的 PSPCs 显示成骨基因(Runx2、Alp 和 Bglap)(图2 G-J)和软骨生成基因(Coll0a-1、Col2a1 和 Acan)(图2 K-N)表达降低。这些结果表明,PC1 对于 PSPCs 的骨软骨分化和皮质骨形成是必不可少的。
此外,CTSK+ PSPCs 中Pkd1 的缺失减少了愈伤组织的大小和骨化。同时,组织学分析表明,Pkd1-Ctsk-CKO 软骨愈伤组织体积减小、骨形成受损,骨小梁减少,OCN+ 成骨细胞数量较低。这表明,PSPCs 中 Pkd1 的缺失对骨愈合有不利影响。
为了评估 PC1 是否介导机械卸载对骨折愈合和 PSPC 功能的影响,对Pkd1-Ctsk-CKO 和 WT 小鼠的HU模型进行了骨折处理。与机械卸载下WT 小鼠中观察到的延迟骨折愈合相比,Pkd1-Ctsk-CKO 小鼠未观察到愈伤指数的显著差异及愈伤组织体积和 OCN+ 成骨细胞数量的进一步减少。这些发现表明,Pkd1 缺失后,CTSK+ PSPCs 的机械传感能力显著降低,最终导致 Pkd1-Ctsk-CKO 小鼠对卸载相关骨折表型产生耐药性,这为 Pkd1 在骨折愈合过程中 PSPCs 机械转导中的作用提供了有力的证据。

图2 Ctsk+ PSPCs中Pkd1缺失会损害骨形成。
PC1 的 C 端尾部(CTT)将细胞外机械刺激线索转导到细胞内部,促进转录调控。因此,实验在 PSPCs 中过表达 PC1-CTT 并测试了骨软骨分化能力,确认了PC1-CTT 过表达促进了 PSPCs 的骨软骨分化。随后使用限制 PC1-CTT 裂解和释放的γ分泌酶抑制剂( DAPT)发现PSPCs 显示骨软骨生成相关基因表达的降低和软骨细胞分化受损。体外数据显示,在不存在 Pkd1 的情况下,PC1-CTT 的过表达增强了 PSPCs 的骨软骨分化,且DAPT 抑制了成骨。
以往研究表明,PC1与转录辅激活因子TAZ相互作用,调节成骨细胞分化。因此,实验将 Taz siRNA 转染到 PSPCs 中,并分析其向成骨细胞和软骨细胞的分化。Taz 敲低抑制了 PSPCs 的骨软骨形成相关基因表达和分化能力。此外,机械卸载抑制了 TAZ 在HU组 WT 小鼠愈伤组织中的核易位。这些结果表明,PC1-CTT 裂解促进了 TAZ 的核易位,促进了 PSPCs 的骨软骨分化潜力。
最后,研究人员用 Zinc01442821 局部治疗小鼠骨折部位 42 天,并研究其在卸载条件下对骨折修复的治疗效果,发现Zinc01442821 增加了骨折部位的骨密度并改善了矿化愈伤组织的形成(图3 A),并在 14 和 42 天的骨折部位出现明显的硬愈伤组织(图3 A-D)。与对照组相比,用 Zinc01442821 处理的小鼠表现出新生的编织骨大小和密度的显著增加(图3 E、F)。此外,Zinc01442821 处理促进了 PSPCs 的成骨分化(图3 G)和软骨基质形成(图3 H),并增强 TAZ 的核易位(图3 I、J)。这些数据表明,施用 Zinc01442821 可以缓解与机械卸载相关的骨延迟愈合或不愈合。
体外细胞测定还发现 Pkd1 的敲低减弱了 Zinc0144282 对 PSPC 成骨分化的积极作用,这表明了Pkd1 的敲低削弱了 Zinc01442821 的治疗效果,凸显了 PC1 在 Zinc01442821 治疗中不可或缺的作用。

图3 Zinc01442821促进PSPCs的骨软骨形成,缓解卸载相关骨折不愈合。

图4 图形概要
总之,该研究结果表明,CTSK+ PSPCs 可以直接感知机械应力并通过 PC1-TAZ 轴操纵骨软骨生成和骨愈合,这可能是促进骨愈合和矿化组织/器官中其他与机械应力相关疾病的有希望的治疗靶点。
参考文献:Liu R, Jiao YR, Huang M, Zou NY, He C, Huang M, Chen KX, He WZ, Liu L, Sun YC, Xia ZY, Quarles LD, Yang HL, Wang WS, Xiao ZS, Luo XH, Li CJ. Mechanosensitive protein polycystin-1 promotes periosteal stem/progenitor cells osteochondral differentiation in fracture healing. Theranostics. 2024 Apr 8;14(6):2544-2559. doi: 10.7150/thno.93269. PMID: 38646641; PMCID: PMC11024844.
图片来源:所有图片均来源于参考文献
小编旨在分享、学习、交流生物科学等领域的研究进展。如有侵权或引文不当请联系小编修正。如有任何的想法以及建议,欢迎联系小编。感谢各位的浏览以及关注!进入官网www.naturethink.com或关注“Naturethink”公众号,了解更多相关内容。