8 年
手机商铺
公司新闻/正文
1293 人阅读发布时间:2025-07-15 11:03
SIRT1 activation promotes bone repair by enhancing the coupling of type H vessel formation and osteogenesis
KWS:SIRT1;bone repair;type H vessel formation;osteogenesis
骨缺损可由感染、肿瘤切除或外伤引起,潜在的严重后果包括骨折和畸形。目前,自体骨移植、牵引成骨和膜诱导再生技术是治疗骨缺损最常用的方法。然而,这些方法可能无法实现令人满意的愈合,部分原因是血管再生不足。
最近的研究发现,H型血管是一种高表达血小板内皮细胞粘附分子1(CD31)和内皮粘蛋白(EMCN)的特异性毛细血管亚型。通过介导血管生成-成骨耦联机制,这种毛细血管亚型可维持骨稳态。此外,H 型血管的缺失也会抑制再生组织中的成骨,其受 H 型血管中骨祖细胞增殖和分化的调节。成骨和血管生成耦联涉及多种细胞因子及信号通路,包括血小板源性生长因子BB、低氧诱导因子-1α、Notch信号通路、血管内皮生长因子等。然而,目前尚不清楚调节因子是否增强了 H 型血管和成骨之间的耦联功能以进一步促进骨修复。
Sirtuin 1(SIRT1)是一种 NAD(+)依赖性脱乙酰酶,调节内皮功能并维持内皮稳态。此外,SIRT1 控制血管生成过程中内皮细胞(ECs)的血管生成活性。以往研究报道,SIRT1 激活剂的持续释放通过调节成骨细胞/破骨细胞分化来恢复不平衡的骨稳态。然而,SIRT1 是否调节骨缺损中的 H 型血管仍有待阐明。
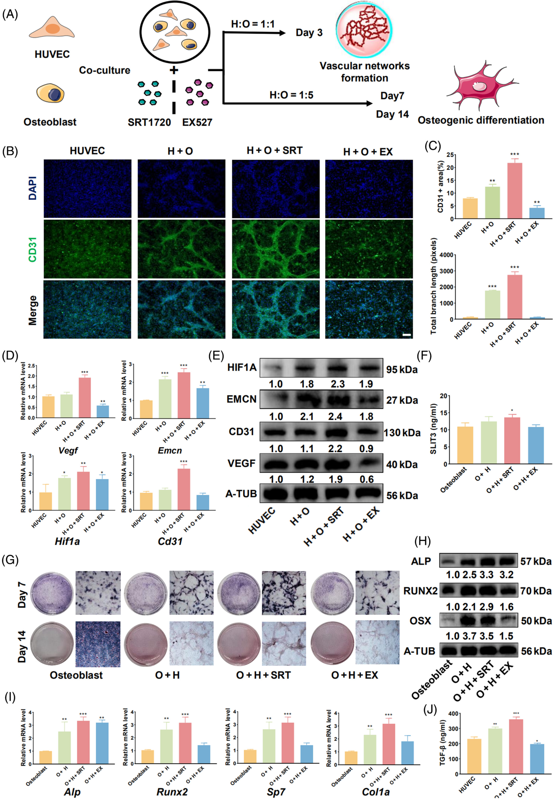
最近,华西-国家口腔疾病临床医学研究中心的课题组进行了深入探索,假设 SIRT1 在 H 型血管生成中起调节作用,影响骨缺损的愈合。为了检验这一假设,研究人员构建了 HUVECs 和成骨细胞的体外共培养系统,探讨了 SIRT1 的激活或抑制对 HUVEC 血管生成和成骨特性的影响;还评估了 SIRT1 活性对小鼠股骨和下颌骨缺损中 H 型血管和成骨作用的影响。研究结果确定了通过 H 型血管增强骨修复的创新且可行的靶点。该研究发表于Cell Proliferation 期刊题为“SIRT1 activation promotes bone repair by enhancing the coupling of type H vessel formation and osteogenesis”。

首先,CCK8 测定显示,SRT1720(SIRT1激活剂)处理促进了 HUVEC 增殖,而EX527(SIRT1抑制剂)处理则具有相反的效果。划痕伤口愈合实验的结果表明,SIRT1 激活增加了 HUVEC 迁移,而 SIRT1 抑制则具有相反的效果。定量分析结果表明,SRT1720 处理时细胞迁移显著增加,EX527 处理后细胞迁移减少。此外,SIRT1 活化的 HUVECs 在基质胶上形成了更多的管状结构和分支,而抑制 SIRT1 会削弱这种能力。还观察到 SIRT1 活性水平与 CD31、EMCN 和 VEGF 表达之间存在正相关性。这些数据表明,激活SIRT1 增强了 HUVECs 的增殖、迁移和血管生成。
随后,根据初步结果,研究人员利用 SRT1720 和 EX527 来检查 SIRT1 激活或抑制对共培养系统中细胞血管生成和成骨能力的影响(图1 A)。
关于血管生成,观察到直接共培养导致血管网络的自发形成,即使在没有基质胶的情况下也是如此。免疫荧光染色显示,CD31 高表达,表明该网络主要由 HUVECs 形成。SIRT1 激活显著增强了共培养系统中血管网络的形成,而 SIRT1 抑制则减少了血管生成(图1 B、C)。此外,血管生成基因和蛋白(VEGF、CD31、EMCN 和 HIF1A)的表达在 SIRT1 激活后增加(图1 D、E),且观察到血管生成因子 SLIT3 的分泌量也显著增加(图1 F)。
ALP 和 ARS 染色实验的结果表明,SIRT1 激活显著增强了共培养系统的成骨能力(图1 G)。此外,成骨因子(ALP、RUNX2、OSX 和 COL1A)的表达水平增加,而抑制 SIRT1 削弱了系统的成骨能力(图1 H、I)。此外,培养基中 HUVECs 衍生的 TGF-β 浓度显著增加,SIRT1 激活进一步放大了这种效应(图1 J)。然而,激活或抑制SIRT1 均未观察到成骨细胞成骨能力的显著增强。这些数据表明,激活SIRT1 在体外促进 HUVEC/成骨细胞共培养系统的血管生成和成骨能力。

图1 SIRT1激活增强了HUVEC/成骨细胞共培养系统的血管生成和成骨能力。
免疫印迹试验结果显示,共培养增加了与磷脂酰肌醇3-激酶(PI3K)/AKT/叉头框转录因子O1(FOXO1)通路相关的蛋白质的磷酸化水平,而在激活或抑制 SIRT1 后,磷酸化水平分别进一步增强或减弱。siRNA 转染后,AKT 在共培养系统中的表达显著降低,且血管生成相关基因和蛋白质的表达也明显减少。共培养系统中的血管网络数量也减少了。此外,ALP 染色显示,在 si-AKT 转染后,共培养系统的成骨能力降低,与成骨相关的基因和蛋白质的表达显著降低。这说明,PI3K/AKT/FOXO1信号通路介导 SIRT1 在 HUVEC/成骨细胞共培养系统中的作用。
为了提供进一步的证据支持 SIRT1 在骨愈合中的作用,实验诱导小鼠股骨或下颌骨的骨缺损,然后用 SRT1720 或 EX527 处理(图2 A)。值得注意的是,激活的SIRT1 在不同时间点显著促进骨缺损愈合,而抑制 SIRT1 会减缓股骨和下颌骨的这一过程(图2 B-E)。对于股骨,定量分析显示,SRT1720处理组在 14 天时仅在骨小梁数(Tb.N)和骨小梁分离度(Tb.Sp)的骨愈合参数值上存在显著差异,其他测量值之间无显著差异(图2 C)。此外,下颌骨中骨体积分数(BV/TV)、Tb.Sp 和骨小梁厚度(Tb.Th)在 SRT1720处理后 14 天也存在显著差异,而其他指标未观察到差异(图2 E)。与这些发现一致,HE 和 Masson 的骨缺损三色染色也表明,SRT1720处理促进了新骨的形成和成熟(图2 F、G)。这些数据表明,SIRT1 的激活促进股骨和下颌骨缺损后的骨愈合。

图2 SIRT1激活促进股骨和下颌骨缺损的骨愈合。
免疫荧光染色显示,SRT1720 处理显著促进了股骨缺损中 H 型血管系统的生成,而 EX527 则阻碍了这一过程。在第 7 天和第 14 天之间,定量分析显示,H 型血管标志物的表达存在显著差异。对于与骨缺损附近的 H 型血管共表达的成骨因子,如 ALP 和 RUNX2,SIRT1 激活显著增加了它们的表达,而 SIRT1 抑制则具有相反的效果。
在下颌骨缺损中,SIRT1 活化也与 H 型血管呈正相关。此外,SRT1720处理组下颌骨缺损中 ALP 和 RUNX2 的表达显著升高。然而,在 EX527 处理组中,观察到 RUNX2 表达存在显著差异,而非ALP 表达。
缺氧诱导因子1a(HIF1A)表达与 H 型血管的形成密切相关。SIRT1 的激活上调了骨缺损部位的 HIF1A 表达(图3 A、B)。在股骨缺损中,HIF1A 表达与 SIRT1 活性之间存在良性关联(图3 C)。在下颌骨缺损中,HIF1A 表达在初期较高,后期降低,这与在 H 型血管形成中观察到的变化一致(图3 D)。此外,SIRT1 激活显著增加了骨缺损中 p-AKT 和 p-FOXO1 的表达(图3 E-H)。以上数据表明,SIRT1 的激活通过 PI3K/AKT/FOXO1 通路增强骨缺损中 H 型血管和成骨/血管生成因子的耦联。

图3 SIRT1的激活通过AKT-相关通路促进HIF1A在股骨和下颌骨缺损中的表达。

图4 SIRT1 的激活增强了 H 型血管生成与成骨的耦联,通过 PI3K/AKT/FOXO1 信号通路促进骨修复。抑制 SIRT1 会削弱血管和骨形成,突出了 SIRT1 在耦联过程中的关键作用。
总之,这项研究利用体外共培养系统和骨缺损模型为 SIRT1 在 H 型血管发育和骨修复中的功能提供了重要见解。它还为 SIRT1 激活剂在促进骨愈合中的临床应用提供了更多的实验证据。然而,为了充分阐明这些过程的潜在机制并研究 SIRT1 在临床环境中的治疗潜力,未来有必要进行更深入的研究。
参考文献:Liu Z, Liu H, Liu S, Li B, Liu Y, Luo E. SIRT1 activation promotes bone repair by enhancing the coupling of type H vessel formation and osteogenesis. Cell Prolif. 2024 Jun;57(6):e13596. doi: 10.1111/cpr.13596. Epub 2024 Jan 11. PMID: 38211965; PMCID: PMC11150139.
图片来源:所有图片均来源于参考文献
小编旨在分享、学习、交流生物科学等领域的研究进展。如有侵权或引文不当请联系小编修正。如有任何的想法以及建议,欢迎联系小编。感谢各位的浏览以及关注!进入官网www.naturethink.com或关注“Naturethink”公众号,了解更多相关内容。