8 年
手机商铺
公司新闻/正文
497 人阅读发布时间:2025-07-15 11:03
SIRT5-related desuccinylation modification of AIFM1 protects against compression-induced intervertebral disc degeneration by regulating mitochondrial homeostasis
Subject terms: Diseases, Apoptosis, Post-translational modifications, Pathogenesis
椎间盘退变(IDD)已被广泛认为是腰痛的主要病理原因。椎间盘(IVD)由中央凝胶状髓核(NP)、周围纤维环(AF)和软骨终板(CEP)组成,起到脊柱减震器的作用,以承受机械冲击。研究表明,由持续或过度机械负荷诱导的细胞外基质(ECM)降解和 NP 组织内细胞凋亡在 IDD 的发病机制中起关键作用。
线粒体作为一种高度动态的细胞器,不断进行融合和分裂形成动态平衡使细胞适应和响应不断变化的微环境。NP 组织中的细胞被认为含有一些功能性线粒体,其功能障碍已被证实是导致 IDD 的主要原因。因此,需要进一步研究 IDD 发展过程中过度机械负荷与 NP 细胞内线粒体损伤之间的潜在联系。
琥珀酰化是最近发现的蛋白质翻译后修饰,涉及可逆的蛋白质修饰过程,通常发生在赖氨酸残基上,琥珀酰辅酶A(succinyl-CoA)是赖氨酸琥珀酰化的辅因子。由于琥珀酰辅酶A 是在线粒体中产生的,因此琥珀酰化是调节线粒体内关键代谢过程的基本生物学过程。越来越多的证据表明,靶向线粒体蛋白Sirtuin5(SIRT5)的方法完全能够影响蛋白质的琥珀酰化,并可以通过维持线粒体稳态来有效抑制与年龄相关的退行性疾病的发生和发展。
鉴于此,空军军医大学西京医院骨科研究所、菏泽市立医院重症监护科及西北工业大学医学研究院的科研团队在一项研究中综合分析了过度机械负荷对蛋白质表达的影响,证明了SIRT5在压缩诱导的IDD中发挥保护作用,并进一步揭示了SIRT5表达的抑制导致AIFM1的琥珀酰化增加,进而消除了AIFM1与CHCHD4之间的相互作用,导致线粒体功能障碍,最终导致过度机械负荷下IDD的发展。其研究成果在线发表于国际期刊 Experimental & Molecular Medicine 题为“SIRT5-related desuccinylation modification of AIFM1 protects against compression-induced intervertebral disc degeneration by regulating mitochondrial homeostasis”。

首先,为探究机械应力诱导NP变性的具体机制,建立了大鼠尾部加压模型。GO分析表明,线粒体在机械负荷诱导的NP组织变性中起着重要作用,压缩可能影响线粒体中蛋白质的定位。此外,加压组中一些编码线粒体蛋白的基因,如 Mapk2k、Sirt5、Oxc1的表达水平显著降低。为了进一步验证蛋白质组学结果,将大鼠NP细胞在静态压缩 1.0 MPa 的压缩培养室中培养 0 或 24 小时,定量分析表明,与未加载的细胞相比,压缩的 NP 细胞内线粒体肿胀和碎片化明显。此外,用1.0 MPa压缩处理的NP细胞的转录组学数据显示,差异表达基因集中在线粒体自噬上,进一步证实了机械应力下的线粒体损伤以及线粒体参与压缩诱导的 IDD。
Sirt5是线粒体中重要的去琥珀酰化修饰酶,也是压缩下变化最显著的基因。进一步的蛋白质印迹试验表明,1.0 MPa压缩也以时间依赖性方式显著抑制NP细胞中SIRT5的表达。通过收集不同Pfirrmann等级MRI图像的患者样本进一步确认IDD与SIRT5表达之间的关系,发现SIRT5表达与IDD严重程度呈负相关。这些结果表明,过度机械负荷会损害 NP 组织内的线粒体,并导致线粒体蛋白 SIRT5 的表达降低,说明 SIRT5 可能在压缩诱导的 IDD 中发挥重要作用。
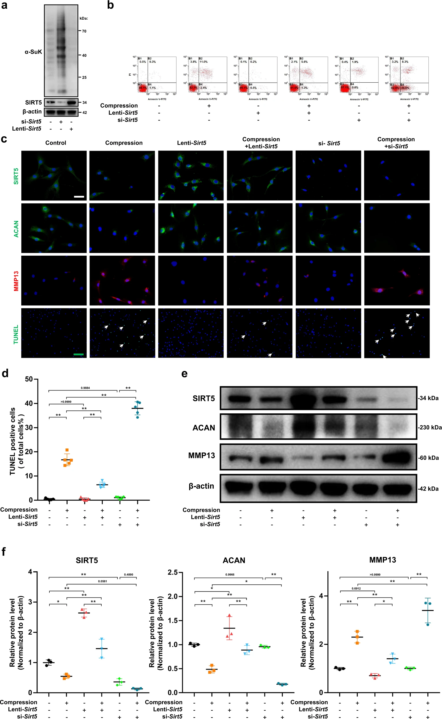
然后,研究人员假设 SIRT5 在压缩诱导的椎间盘退变中起保护作用,并在 NP 细胞中敲低或过表达Sirt5(图1 a)。不出所料,与未处理组相比,si-Sirt5组的蛋白质琥珀酰化水平明显较高,lenti-Sirt5组的蛋白质琥珀酰化水平显著较低(图1 a),这进一步证实了SIRT5在NP细胞中有效的去琥珀酰酶活性。
此外,Annexin-V/PI(图1 b)和TUNEL染色(图1 c、d)实验表明,Sirt5过表达显著减弱了压缩诱导的NP细胞凋亡,而敲低Sirt5则加剧了过度机械负荷诱导的细胞凋亡。免疫荧光染色(图1 c)和蛋白质印迹(图1 e、f)结果表明,与仅接受机械应力处理的NP细胞相比,Sirt5过表达部分抑制了机械应力诱导的分解代谢状态,包括聚集蛋白聚糖表达的增加和MMP13表达的降低。相比之下,敲低 Sirt5 加剧了压缩诱导的分解代谢状态。这些结果证明,SIRT5的表达在保护NP细胞免受机械应力方面起着至关重要的作用,而SIRT5对于维持体外NP稳态至关重要。

图1 SIRT5保护NP细胞免受压缩诱导的凋亡和功能障碍。
为了进一步验证SIRT5对机械应力下NP组织的保护作用,对WT小鼠或Sirt5 KO小鼠(WT sham组;KO sham组;WT LSI组;KO LSI组)进行了腰椎不稳(LSI)或假手术,评估椎间盘退变的程度(图2 a、c)。与WT+LSI组相比,KO+LSI组的IVDs,尤其是IVDs的L2-3和L3-4段的T2信号强度明显降低,而WT假手术组和KO假手术组的T2信号强度没有差异(图2 b),表明在持续的机械应力下,Sirt5缺失小鼠的NP组织中的ECM降解更快。
此外,与WT小鼠相比,Sirt5-null小鼠的椎间盘高度指数(DHI)下降得更严重(图2 d),表明在持续的机械负荷下,Sirt5缺失小鼠的椎间盘结构受到更严重的损伤。与此一致,组织学和免疫荧光染色分析也显示,Sirt5-null小鼠的NP组织退行性变化更严重(图2 e)。这些发现表明,Sirt5 KO小鼠以加速模式进展为LSI诱导的IDD,这进一步证实了SIRT5在NP组织中对抗过度机械负荷的重要作用。考虑到受压下NP细胞中线粒体损伤和SIRT5的表达减少,研究推测SIRT5通过维持线粒体稳态起到保护作用。
因此,监测了用 si-Sirt5 或阴性对照(si-NC)处理的 NP 细胞的线粒体形态、组成和能量代谢,发现在Si-NC处理下,NP细胞内绝大多数线粒体呈现完整结构,而用si-Sirt5处理的细胞则表现出线粒体肿胀和碎片化。此外,si-Sirt5处理的NP细胞表现出明显的代谢减弱,电子转移链(ETC)复合物蛋白显著减少。这些结果表明,SIRT5在调节NP细胞的线粒体形态、组成和能量代谢方面起着重要作用,其敲低导致线粒体稳态受损。

图2 Sirt5 KO小鼠在LSI手术后表现出更严重的 IVDs退行性表型。
进一步地,为探究SIRT5参与线粒体稳态调控的具体分子机制,实验通过Co-IP获得NP细胞的SIRT5结合蛋白,并通过质谱(MS)和数据库生物信息学分析鉴定了其结合靶点——凋亡诱导因子线粒体相关1(AIFM1)。AIFM1 通过固定线粒体内膜中的 CHCHD4,确保 CHCHD4 在氧化和稳定线粒体输入小分子中的作用。蛋白质印迹和免疫染色结果显示,SIRT5的Co-IP产物中检出AIFM1,AIFM1的反向Co-IP产物中也检出SIRT5,且SIRT5 和 AIFM1 在 NP 细胞中具有很强的共定位性,确认了两个分子之间的直接相互作用。
研究人员假设 SIRT5 通过去琥珀酰化调节 AIFM1 的翻译后修饰。琥珀酰化试验结果表明,通过添加琥珀酰辅酶A,NP细胞中琥珀酰化的AIFM1以剂量依赖性方式增加。此外,敲低Sirt5显著增加了NP细胞中AIFM1的琥珀酰化,但敲低Sirt5对NP细胞中AIFM1和CHCHD4的表达无显著影响,而与AIFM1结合的CHCHD4总量显著减少。
体外琥珀酰化测定发现,加入琥珀酰辅酶A后AIFM1的琥珀酰化增加,与AIFM1结合的CHCHD4减少。此外,在用si-Sirt5处理的NP细胞的线粒体中,CHCHD4(而非AIFM1)的丰度显著降低,进一步证实 Sirt5 的敲低会损害 AIFM1-CHCHD4 复合物的活性。这些结果表明,由于其去琥珀酰化酶活性,SIRT5表达降低增强了AIFM1的琥珀酰化,这反过来消除了AIFM1和CHCHD4之间的相互作用,从而损害了AIFM1-CHCHD4复合物的运输功能。
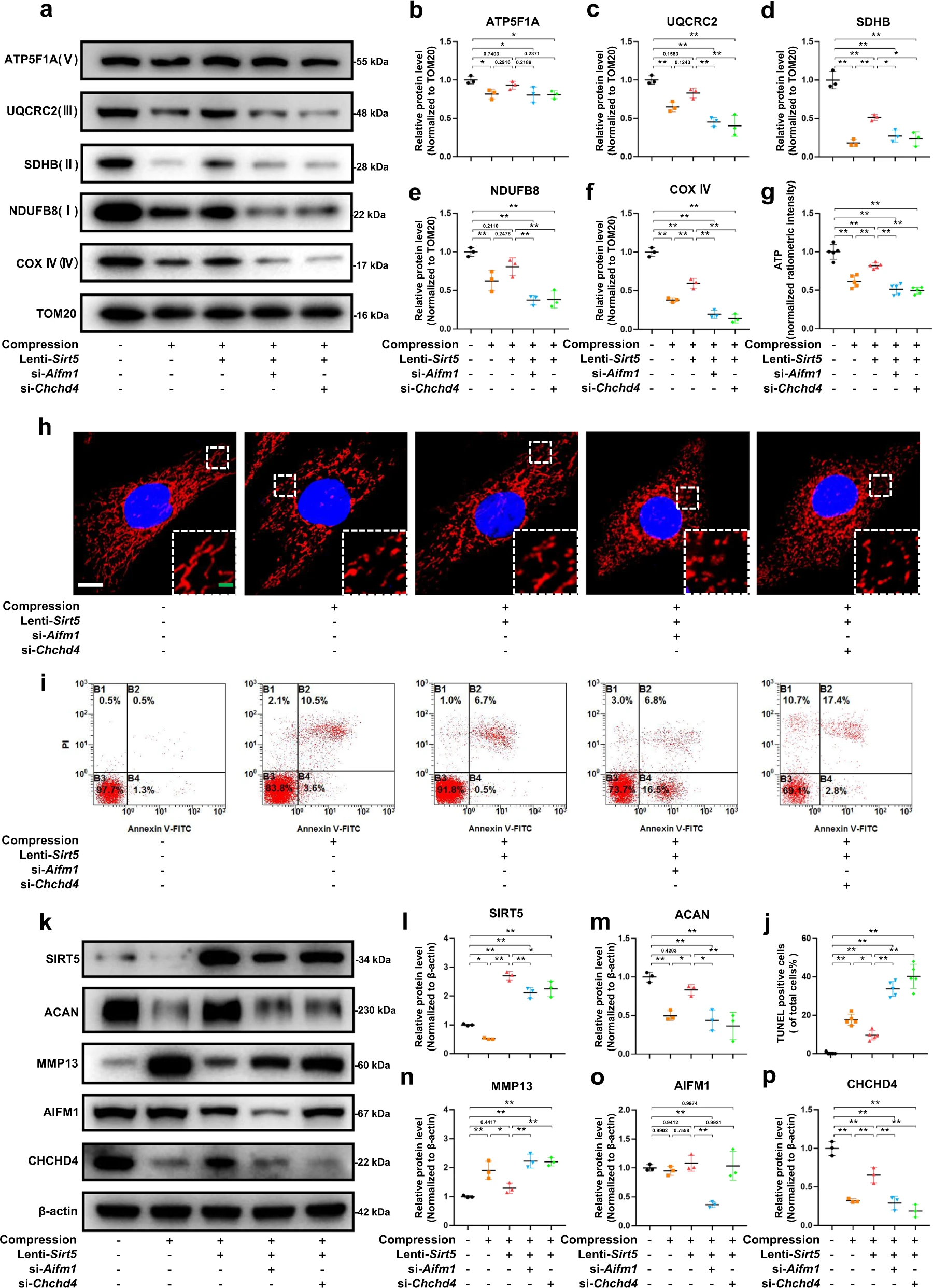
为了验证 SIRT5 和 AIFM1-CHCHD4 复合物在机械应力下线粒体功能障碍和 NP 细胞变性中的作用,分别敲低 NP 细胞中的 Aifm1 和 Chchd4。蛋白质印迹测定(图3 a)表明,机械应力下ETC复合蛋白的表达显著降低。Sirt5的过表达部分恢复了ETC复合蛋白的降低。然而,敲低Aifm1或Chchd4消除了SIRT5在机械应力下的挽救作用(图3 a-f)。此外,NP细胞中线粒体形态在机械应力下受到破坏(图3 h),Sirt5的过表达部分抑制了线粒体的形态损伤,而敲低Aifm1或Chchd4则消除了这种作用。同样,敲除Aifm1或Chchd4也消除了SIRT5在机械应力下对ATP合成的拯救作用(图3 g)。
检测 SIRT5 和 AIFM1-CHCHD4 复合物在机械应力下维持 NP 细胞活力的作用(图3 i),同样发现Sirt5过表达抑制了压缩诱导的NP细胞凋亡,而敲低Aifm1或Chchd4则逆转了这种保护作用(图3 i、j)。此外,Sirt5过表达显著抑制了ECM在压缩下的降解,而敲低AIFM1或CHCHD4也消除了SIRT5的这种保护作用(图3 k-p)。这些结果进一步证实,过度的机械负荷通过 SIRT5-AIFM1-CHCHD4 通路导致线粒体功能障碍和 NP 细胞变性。

图3 敲低Aifm1或Chchd4显著逆转了Sirt5过表达对压缩下NP细胞的保护作用。
最后,为了确定上述发现是否具有潜在的转化意义,进行大鼠尾部压缩或假手术,然后在椎间盘内过表达Sirt5 或腹膜内注射亚甲蓝(MB,一种可替代的线粒体电子转移载体,可恢复由 AIF 缺乏引起的线粒体功能障碍)。结果表明,过表达Sirt5或MB处理部分恢复了静态压缩诱导的Pfirrmann等级升高,以及逆转压缩导致的椎间盘高度降低,并成功改善了机械应力诱导的组织学损伤。此外,机械应力作用下NP组织中TUNEL阳性细胞和MMP13表达增加,SIRT5、Aggrecan和CHCHD4表达减少,但Lenti-Sirt5和MB处理均能部分逆转机械应力诱导的表型变化。这些研究结果进一步证明了SIRT5-AIFM1-CHCHD4通路在调节IVD稳态中的作用,并证实了Sirt5过表达或MB给药对体内IDD过程的治疗作用。

图4 NP细胞内压缩诱导的线粒体功能障碍机制的示意图。
过高的机械负荷通过降低去琥珀酰酶 SIRT5 的表达来增加 NP 细胞内 AIFM1 的琥珀酰化,进而消除 AIFM1 和 CHCHD4 之间的相互作用,导致 CHCHD4 依赖性线粒体膜间空间成分输入的破坏,从而减少线粒体 ETC 复合物亚基。减少的ETC复合物亚基最终导致线粒体功能障碍,并在过度机械负荷下促进IDD的发展。
综上所述,该研究揭示了机械应力诱导的椎间盘退化的新分子机制。研究结果首次证明,过度的机械负荷通过降低去琥珀酰化酶SIRT5的表达来增加NP细胞中的琥珀酰化水平,损害线粒体功能并导致随后的IDD发生,并通过上调 Sirt5 表达或 MB 给药,评估了两种不同治疗方法在压力诱导的大鼠椎间盘退变模型中靶向破坏线粒体蛋白输入治疗的有效性。这项研究为IDD的发生和发展提供了新的见解,并为IDD提供了有希望的治疗方法。
参考文献:Mao J, Wang D, Wang D, Wu Q, Shang Q, Gao C, Wang H, Wang H, Du M, Peng P, Jia H, Xu X, Wang J, Yang L, Luo Z. SIRT5-related desuccinylation modification of AIFM1 protects against compression-induced intervertebral disc degeneration by regulating mitochondrial homeostasis. Exp Mol Med. 2023 Jan;55(1):253-268. doi: 10.1038/s12276-023-00928-y. Epub 2023 Jan 18. PMID: 36653443; PMCID: PMC9898264.
图片来源:所有图片均来源于参考文献
小编旨在分享、学习、交流生物科学等领域的研究进展。如有侵权或引文不当请联系小编修正。如有任何的想法以及建议,欢迎联系小编。感谢各位的浏览以及关注!进入官网www.naturethink.com或关注“Naturethink”公众号,了解更多相关内容。