8 年
手机商铺
公司新闻/正文
377 人阅读发布时间:2025-07-15 11:04
由创伤、骨肿瘤切除、感染灶清除或先天性疾病引起的骨缺损是严重威胁人类健康的常见疾病。临床上骨缺损治疗通常采用自体骨移植、同种异体骨移植和人工骨置换等方法,但普遍存在来源有限、引发并发症和免疫排斥等问题。因此,基于骨组织工程技术构建功能化骨组织并应用于骨缺损治疗成为未来的发展趋势。研究表明体外骨组织构建受到种子细胞、三维支架、生长因子及机械刺激等因素影响。其中,缺乏类似生理环境的机械刺激影响骨组织形成。
人体内骨组织存在多级孔隙结构,由间隙液流动所产生的流体剪切力(FSS)是成骨相关细胞受到的主要机械刺激。然而,在成骨诱导条件下,骨髓间充质干细胞(BMSCs)经历快速增殖期、早期基质成熟期和晚期矿化期等阶段,逐渐分化形成前成骨细胞、成骨细胞和骨细胞。各阶段的细胞具有特定的生理功能并表达特有的标志物。越来越多的研究发现,成骨分化过程中不同类型细胞均可感受力学刺激,但作出的应答反应不同。尽管骨组织工程已经发展了几十年,但对MSCs在不同成骨分化阶段的力学响应及相关机制认识十分有限。
2022年10月20日,华东理工大学生物反应器工程国家重点实验室周燕教授和谭文松教授团队,开展了流体剪切力对成骨分化不同阶段BMSCs影响及相关机制的研究,并在Biochemical Engineering Journal上发表了题为“Fluid shear stress promotes osteogenesis of bone mesenchymal stem cells at early matrix maturity phase through Lamin A/ METTL3 signal axis”的研究论文。该研究揭示了FSS通过增强Lamin A表达以及与METTL3相互作用促进早期基质成熟阶段BMSCs成骨分化的新机制。

为了探究成骨分化各阶段细胞的生物学特性,该研究首先对成骨分化诱导的BMSCs进行了表征和阶段划分。由细胞形态可见,在成骨分化过程中BMSCs经历了增殖、聚集、矿化阶段。成骨相关基因及蛋白表达的检测结果显示,成骨诱导1-3天时,COL-I、RUNX2及OSX表达增加;成骨诱导7天时细胞大量表达多种成骨相关蛋白,包括ALP、COL-I、RUNX2、OPN与OCN;成骨诱导14天后,细胞高表达成骨晚期标志性蛋白OPN、OCN,而RUNX2、ALP与COL-I的表达下降。这些结果提示,成骨诱导至第1天、7天、14天分别代表细胞处于增殖阶段、早期基质成熟阶段、晚期矿化阶段。

图1. 不同成骨分化阶段细胞细胞形态和标志物
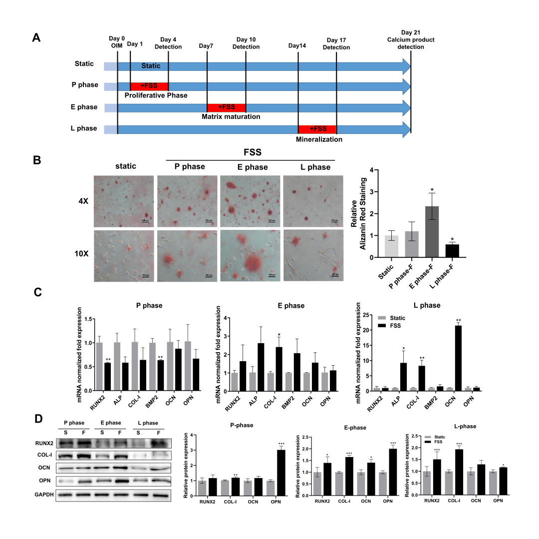
为了考察FSS刺激对成骨分化不同阶段细胞成骨分化的影响,该研究使用多腔道平行平板流动腔(Shanghai Naturethink Life & Scientic co.,Ltd, Chnia)对成骨分化至不同阶段的细胞施加FSS刺激。结果显示,FSS刺激均可促进处于成骨分化各阶段细胞的成骨效果,而早期基质成熟阶段施加FSS能够显著提高成骨相关基因及COL-I、OCN和OPN蛋白的表达。可见,当细胞进入早期基质成熟阶段时实施FSS刺激,对其成骨分化的促进效果尤为显著。
图2. 用于施加流体剪切力的平行平板流动腔装置
图3. FSS显著促进早期基质成熟阶段细胞成骨分化
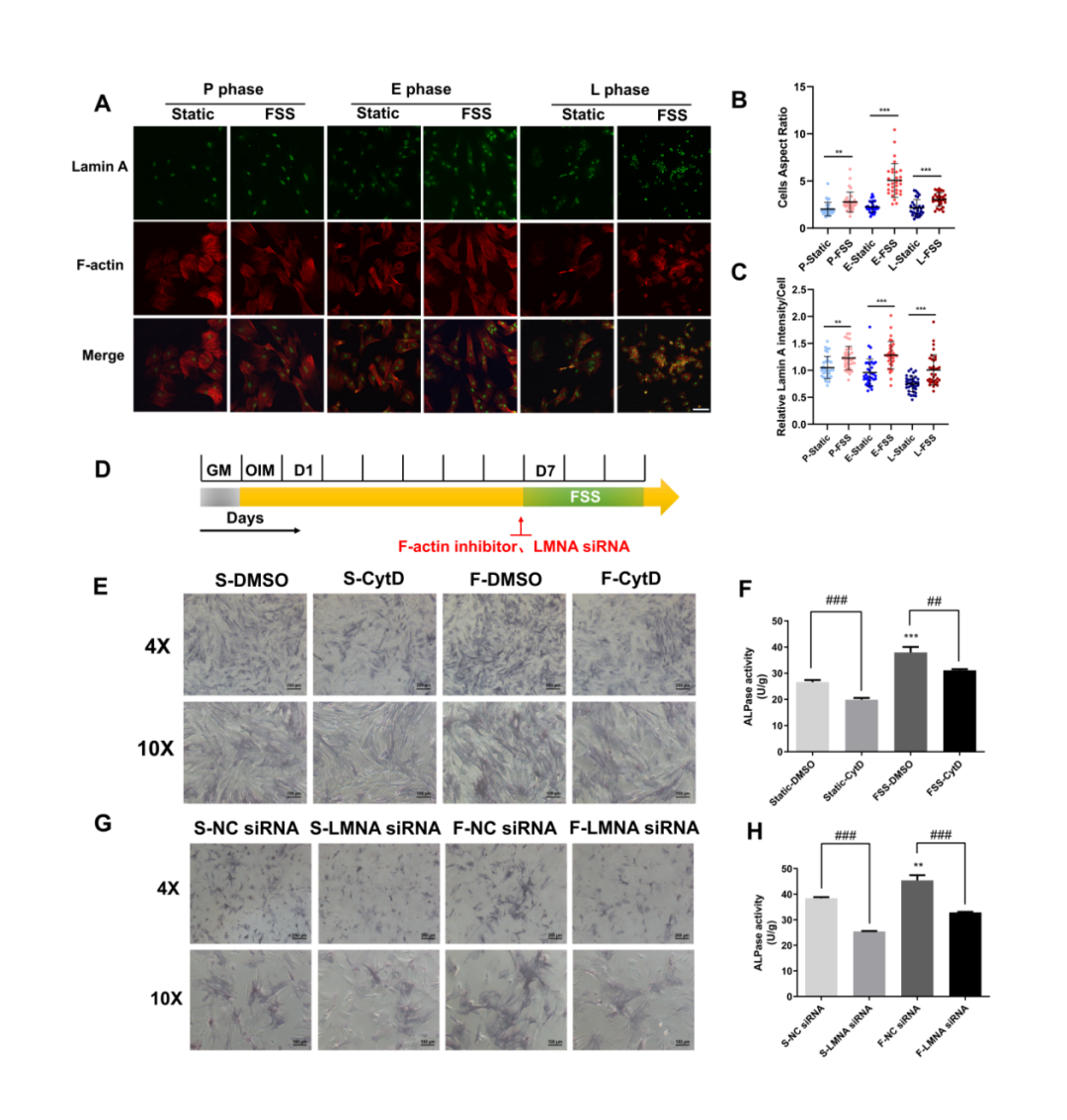
为了探究FSS刺激促进处于早期基质成熟阶段细胞成骨分化的相关机制,该研究考察了处于不同成骨分化阶段的细胞在FSS刺激下的细胞形态。FSS刺激使处于成骨分化各阶段的细胞形态变长,细胞骨架重排;其中处于早期基质成熟阶段的细胞形态拉伸尤为显著,且显著促进细胞核内Lamin A的表达。进一步考察细胞骨架和LaminA是否参与了FSS促进的成骨分化,分别使用细胞松弛素D和Lamin A-siRNA抑制细胞肌动蛋白的形成及Lamin A的表达。结果显示,细胞松弛素D和Lamin A-siRNA显著抑制了由FSS刺激引起的细胞ALP活性上调,表明细胞骨架和Lamin A在FSS刺激的细胞成骨分化中具有重要作用。
图4. FSS在早期显著促进细胞肌动蛋白细胞骨架重排与层粘连蛋白A的表达
为了阐明Lamin A调控核内基因及蛋白表达从而影响细胞成骨分化的相关机制,该研究依据m6A修饰的甲基转移酶METTL3对细胞成骨分化的影响及与核纤层蛋白Lamin A相互作用的相关研究,作者推测Lamin A与METTL3通过相互作用促进MSCs成骨分化。因此,首先通过免疫荧光及蛋白共定位证明了Lamin A与METTL3在细胞核中的共定位;接着检测了成骨分化各阶段细胞METTL3的表达,相比于其他阶段,早期基质成熟期时的细胞在FSS作用下,METTL3的表达显著提升。最后,通过使用METTL3竞争性抑制剂STM2457考察了METTL3在FSS刺激早期细胞成骨分化中的作用。结果显示,抑制METTL3活性导致早期基质成熟阶段的细胞中COL-I、RUNX2、OCN以及OPN表达显著降低,进而抑制由FSS介导的早期基质成熟阶段细胞的成骨分化。
图5. 甲基转移酶3(METTL3)促进FSS刺激下细胞早期成骨分化
综上所述,该研究揭示了FSS促进早期基质成熟阶段细胞成骨分化的可能作用机制:通过FSS刺激引起细胞骨架-Lamin A机械转导响应,使细胞骨架重排形成应力纤维,通过细胞骨架-Lamin A将机械信号转导至核内,随后Lamin A与METTL3进行蛋白互作,增强METTL3的表达和稳定性,从而提高m6A甲基化水平,调控成骨相关基因、蛋白促进成骨。这一发现为力学刺激促进BMSCs成骨分化的分子机制提供了新的途径,并为临床骨缺损的治疗提供了潜在靶点。
图6. FSS刺激对早期基质成熟阶段细胞成骨分化作用基质图解
华东理工大学生物反应器工程国家重点实验室周燕教授为该文的通讯作者,华东理工大学生物反应器工程国家重点实验室郭盼为该文的第一作者。该研究获国家重点研发计划(批准号:2018YFC1105800)的资助。
图片来源:除公司产品图片外所有图片均来源于参考文献
小编旨在分享、学习、交流生物科学等领域的研究进展。如有侵权或引文不当请联系小编修正。如有任何的想法以及建议,欢迎联系小编。感谢各位的浏览以及关注!进入官网www.naturethink.com或关注“Naturethink”公众号,了解更多相关内容。