上海泉众机电科技有限公司

7

手机商铺

qrcode
商家活跃:
产品热度:
  • NaN
  • 0
  • 1
  • 0
  • 3

上海泉众机电科技有限公司

入驻年限:7

  • 联系人:

    李经理

  • 所在地区:

    上海 嘉定区

  • 业务范围:

    实验室仪器 / 设备、技术服务、细胞库 / 细胞培养

  • 经营模式:

    生产厂商

在线沟通

公司新闻/正文

恢复核心生物钟分子 BMAL1 的抑制表达可防止压缩诱导的椎间盘退变

942 人阅读发布时间:2024-05-21 08:52

生物钟是一种高度保守的内源性自主计时系统,可在恒定的 24 小时循环节律中维持身体生理和行为。在分子水平上,生物钟由复杂的自我调控的转录翻译反馈环路(TTFLs)构成,调控下游基因的节律性表达。Bmal1 是 TTFLs 中必不可少的核心生物钟分子,敲除该基因会造成外周组织生物钟节律的紊乱并消除 CLOCK-BMAL1 异二聚体的转录功能。据报道,生物钟紊乱与许多疾病密切相关,如癌症、心血管疾病、神经退行性疾病、肝肾功能障碍和骨关节炎等。然而,生物钟在椎间盘退变(IDD)发展中的作用尚不清楚。
 
下腰痛(LBP)和 IDD 是所有年龄段人群极为常见的症状。机械负荷在脊柱发育和维持脊柱稳态中起着重要作用。目前的证据表明,累积的机械应力,尤其是过度的压缩应力,会损害细胞外基质(ECM)代谢并诱导髓核(NP)细胞凋亡,从而导致 ECM 降解并最终导致 IDD。椎间盘(IVD)是一种高度节律性的组织,经历着每日的活动/休息所施加的周期性负荷。轮班工作会扰乱人体的昼夜节律,被认为是腰痛的危险因素。有研究表明,IVD 是一个存在外周生物钟节律的组织,该生物钟可以通过衰老来调节,并被 IL-1β 破坏。然而,异常机械负荷对 IVD 生物钟的影响及其在 IDD 发生和进展中的作用尚未得到探索。
 
基于此,在第四军医大学西京医院骨科、放射科和第四军医大学药物化学与药物分析学系以及英国曼彻斯特大学生物医学健康学院的一项联合研究中,系统地分析了人 NP 组织样本中 BMAL1 表达与 IDD 严重程度之间的关系,并进一步证明了外周时钟的抑制参与过度机械负荷诱导的 IDD 进展。此外,研究人员还发现过度负荷激活了 RhoA/ROCK 通路,从而导致 NP 细胞中 BMAL1 表达降低,Y-27632 和褪黑激素对 RhoA/ROCK 通路的抑制部分恢复了 BMAL1 的表达并成功改善了 IDD 的进展。研究成果发表在 Bone Research 期刊题为“Restoring the dampened expression of the core clock molecule BMAL1 protects against compression-induced intervertebral disc degeneration”。
 
恢复核心生物钟分子 BMAL1 的抑制表达可防止压缩诱导的椎间盘退变
 
首先,研究人员收集了 149 份不同 Pfirrmann 分级(Ⅱ、Ⅲ级样本为中度退变组,Ⅳ、Ⅴ级样本为重度退变组)的 NP 样本来检测 BMAL1 的表达。8例均有中度 IDD 和重度 IDD 节段的患者 NP 组织免疫荧光染色和 MRI 显示,BMAL1 在重度退变节段的表达显著低于中度组。对所有149 个 NP 样本中 BMAL1 阳性细胞百分比与 Pfirrmann 分级之间的关系进行单因素线性回归,发现 BMAL1 表达与 IDD Pfirrmann 分级呈负相关。
 
然后进行了多元线性回归分析,检验年龄和性别对 BMAL1 表达的影响,发现年龄和 Pfirrmann 分级是影响 BMAL1 表达的两个主要负相关因素,性别是无关因素。此外,Logistics 回归的结果发现椎间盘退变程度的增加仅与 BMAL1 表达水平的降低有关,与年龄无关,这一结论似乎与年龄引起 BMAL1 降低的结果相矛盾。因此,通过单独线性回归分析探索具有相似 Pfirrmann 分级的 NP 组织 BMAL1 表达与年龄之间的关系,发现仅在中度 IDD 组中,年龄与 BMAL1 表达呈负相关,提示在IDD的早期阶段,年龄是影响 BMAL1 表达的因素,而其他因素(如异常负荷)可能在 IDD 后期进展中起更重要的作用。
 
为了确认人 NP 组织具有正常的生物钟功能,用慢病毒 Per-Luc 转染人类原代 NP 细胞,并监测其生物发光(图1 a)。为了测试过度的机械负荷是否会抑制 IVD 昼夜节律,将小鼠中分离的 IVD 外植体进行循环压缩(1.0 MPa、1 Hz和2 h)。与未压缩相比,压缩的外植体昼夜节律幅度明显降低,相位延迟显著,但周期无变化(图1 b)。此外,机械负荷幅度的进一步增加(2.0 MPa、1 Hz 和1 h)导致小鼠 IVD 外植体的昼夜节律完全丧失(图1 c)。这说明,过度的机械负荷会扰乱 IVD 生物钟。
 
恢复核心生物钟分子 BMAL1 的抑制表达可防止压缩诱导的椎间盘退变
 
图1     过度的机械负荷扰乱了IVDs的生物钟。
 
基于上述发现,研究人员假设恢复 BMAL1 表达的抑制可能部分改善过度压缩诱导的 NP 细胞功能障碍。为了测试过度压缩对 BMAL1 表达和 ECM 稳态的不利影响,将 NP 细胞在 0、12、24、36 和 48 h 内进行 1.0 MPa 的静态压缩。免疫荧光染色显示 BMAL1 表达随时间逐渐降低,IVD 稳态也受到干扰。这表明,过度压缩会损害 BMAL1 的表达并导致 NP 细胞功能障碍。
 
然后过表达 BMAL1 以研究 Bmal1 表达的增加是否可以挽救压缩诱导的 NP 细胞功能障碍。结果显示,BMAL1 过表达减轻了压缩诱导的 NP 细胞凋亡。Western blot测定也证实,BMAL1 过表达恢复了 NP 细胞在压缩应激下的代谢稳态以及 Aggrecan 的表达,这表明,BMAL1 表达的缺失和生物钟的破坏是压缩诱导的 NP 细胞功能障碍的重要因素。上调 BMAL1 表达是预防压缩诱导的 NP 细胞凋亡和功能障碍的有效方法。
 
接下来,为了研究了 BMAL1 KO 对 NP 组织的影响,构建 Col2a1-Bmal1 KO 条件性敲除小鼠(cKO)。结果显示,cKO 小鼠椎间盘高度指数显著降低(图2 a、c),IVD 中信号强度较低(图2 b、c),表明 NP 组织的退变表型。与 WT 小鼠相比,cKO 小鼠 NP 和内部 AF 组织中 Proteoglycan 丢失增强(图2 d)。cKO 小鼠 IVDs 中 Proteoglycan 填充较少的区域与 BMAL1 缺失细胞填充的区域一致(图2 e)。此外,cKO 小鼠中 Aggrecan 降低,MMP13 表达增加,表明 Bmal1 缺失可能导致 ECM 降解,从而导致 IDD 的发展(图2 e)。因此,BMAL1 对 NP 稳态至关重要,其缺失可诱导 IDD 的发展。
 
恢复核心生物钟分子 BMAL1 的抑制表达可防止压缩诱导的椎间盘退变
 
图2     Bmal1的缺失导致NP组织中ECM的降解。
 
 
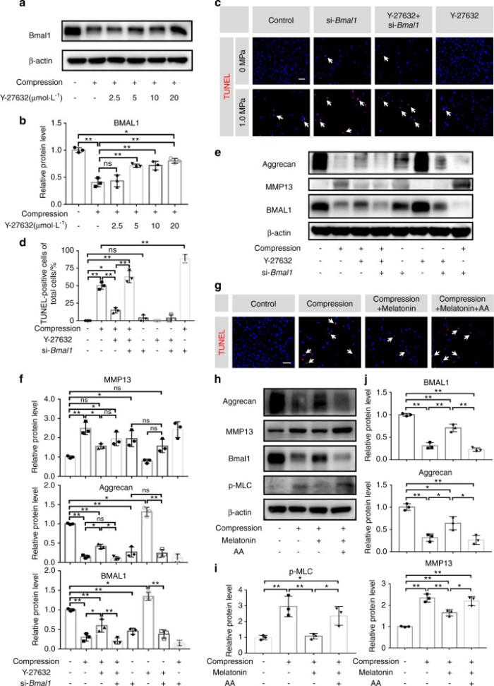
RhoA/ROCK 通路在机械转导中起着关键作用。因此,研究假设 RhoA/ROCK 信号可能参与介导压缩应力对 IVD 生物钟的影响。通过使用 Y-27632 在压缩应力下抑制 RhoA/ROCK 通路,结果显示,BMAL1 在压缩力下显著降低,Y-27632 处理后以剂量依赖性方式逐渐恢复(图3 a、b)。
 
进一步地,为了测试 Y-27632 是否通过上调 BMAL1 来挽救 NP 细胞凋亡和 ECM 降解,用 BMAL1-siRNA 转染 NP 细胞。与仅受压缩应力的 NP 细胞相比,Y-27632 处理后 TUNEL 阳性率降低。此外,Y-27632 部分恢复了 NP 细胞中压缩诱导的 BMAL1 和 Aggrecan 的减少和 MMP13 的增加。单独使用 si-Bmal1 可显著降低 Aggrecan 的表达,增加 MMP13 的表达。更重要的是,BMAL1-siRNA 转染完全消除了 Y-27632 的治疗效果。补充 Y-27632 不会减弱 BMAL1 敲低诱导的代谢紊乱(图3 c-f)。这些结果表明,压缩应力通过激活 RhoA/ROCK 通路降低 BMAL1 的表达,Y-27632 抑制 RhoA/ROCK 通路部分减弱了 BMAL1 表达的降低,从而改善了压缩应力诱导的 IDD 过程。
 
褪黑素是最常用的调控中枢节律异常的药物。为了测试褪黑素是否通过抑制 RhoA/ROCK 通路恢复 BMAL1 表达并减轻 IDD 的发展,实验使用 RhoA/ROCK 信号通路的激动剂花生四烯酸(AA)。与加压组相比,加入褪黑素后 TUNEL 阳性细胞数量减少,AA 处理完全消除了这种影响(图3 g)。此外,加压组的 p-MLC 表达(RhoA / ROCK通路激活标志物)显著增加,而褪黑素降低了 p-MLC 的表达,但这种作用被 AA 阻断(图3 h、i)。24 h、1.0 MPa 的压缩导致 BMAL1 和 Aggrecan 表达降低,MMP13 表达增加,褪黑素处理阻止了 BMAL1 的降低以及 Aggrecan 和 MMP13 表达的变化,添加 AA 后,这种保护作用消失(图3 h、j)。这些结果表明,褪黑素可以通过抑制 RhoA/ROCK 通路来阻止 BMAL1 表达的下调。
 
研究人员通过器官型组织外植体培养来验证这一机制。Y-27632 和褪黑素显著缓解了压力引起的髓核细胞凋亡增加和 BMAL1 及 Aggrecan 表达降低。加压 12 天后,椎间盘髓核组织的结构发生了相对明显的变化,细胞外基质降解增加,褪黑素和 Y-27632均缓解了这一改变。这些结果证实,阻断 RhoA/ROCK 通路可改善 NP 组织中压缩诱导的 NP 细胞凋亡和 ECM 降解。
 
恢复核心生物钟分子 BMAL1 的抑制表达可防止压缩诱导的椎间盘退变
 
图3     通过抑制RhoA/ROCK通路上调BMAL1表达可改善压缩诱导的NP细胞凋亡和NP组织中ECM的降解。
 
最后,为了研究 Y-27632 和褪黑素对体内 IDD 的影响,实验建立了一种新的压缩诱导大鼠模型,然后在椎间盘内给药 20 μmol·L−1 Y-27632 或 500 μmol·L−1褪黑素。结果显示,28天后,压缩+ PBS组的椎间隙高度指数(DHI)显著降低,压缩+ Y-27632 组和压缩+ 褪黑素组 DHIs 均有所增加。MRI 还显示,压缩+ PBS 组的 Pfirrmann 分级评分明显更高,然而,Y-27632 或褪黑素治疗28 天后显著降低了这些评分(图4 a、b)。
 
此外,压缩+ PBS 组的 NP 细胞数量减少,纤维环结构排列紊乱,ECM 降解增加,而 Y-27632 和褪黑素治疗均改善了组织学 IDD 变化。TUNEL 染色显示,压缩+ PBS 组 NP 组织的细胞凋亡显著增加,使用褪黑素和 Y-27632 治疗后,这一退变状况得到了显著改善(图4 c、d)。免疫荧光染色显示,压缩28 天后,NP 组织中 BMAL1 和Aggrecan 表达显著降低,MMP13 表达增加,而 Y-27632 和褪黑素治疗均部分减轻了 NP 组织中 ECM 失衡并恢复了 BMAL1 的表达(图4 e)。这些结果表明 Y-27632 和褪黑素在压缩诱导的大鼠模型中恢复了 BMAL1 的表达并改善了 IDD 进展,进一步验证了 Y-27632 和褪黑素在体内的治疗效果。
 
恢复核心生物钟分子 BMAL1 的抑制表达可防止压缩诱导的椎间盘退变
 
图4    Y-27632和褪黑素恢复压缩诱导的大鼠模型中BMAL1的表达,改善IDD过程。
 
恢复核心生物钟分子 BMAL1 的抑制表达可防止压缩诱导的椎间盘退变
 
图5     图形概要。(a)临床样本采集及BMAL1水平分析。(b)通过抑制RhoA/ROCK通路,过度负荷抑制IVDs的生物钟,上调BMAL1表达以减轻压缩诱导的IDD的分子机制。(c)褪黑素和 Y-27632 在昼夜压缩模型中部分恢复了 BMAL1 表达并缓解了 IDD。
 
总之,该研究表明,过度负荷会抑制 IVD 生物钟。此外,通过抑制 RhoA/ROCK 通路上调 BMAL1 表达可减轻压缩诱导的 IDD。这些结果为 IDD 的发展提供了新的见解,并为IDD的预防提供了新的治疗策略。
 
参考文献:Wang D, Peng P, Dudek M, Hu X, Xu X, Shang Q, Wang D, Jia H, Wang H, Gao B, Zheng C, Mao J, Gao C, He X, Cheng P, Wang H, Zheng J, Hoyland JA, Meng QJ, Luo Z, Yang L. Restoring the dampened expression of the core clock molecule BMAL1 protects against compression-induced intervertebral disc degeneration. Bone Res. 2022 Feb 25;10(1):20. doi: 10.1038/s41413-022-00187-z. PMID: 35217644; PMCID: PMC8881495.
原文链接:https://pubmed.ncbi.nlm.nih.gov/35217644/
图片来源:所有图片均来源于参考文献
 
本文旨在分享、交流生物领域研究进展,进入官网www.naturethink.com或关注“Naturethink”公众号,了解更多相关内容。
 
 
仿生压力细胞培养仪 NK-P40
http://www.naturethink.com/?product/61.html
 

上一篇

Asprosin 通过脂肪细胞和巨噬细胞共培养增强细胞因子的产生,导致肥胖相关炎症的恶化

下一篇

软骨细胞来源的外泌体促进颞下颌关节骨关节炎的软骨钙化

更多资讯

我的询价